冬阳照暖校园,研思点燃智慧。2025年12月3日下午,普陀区小学语文“数智赋能小学语文单元教学”专题研讨活动在新普陀小学东校梅川校区演播厅如期举行。上海市教师教育学院(上海市教委教研室)薛峰老师,普陀区教育学院小学语文教研员颜欣玮老师,长征镇优质教育共同体“大先生·领航站”项目组教师(小学组),以及全区小学语文教师代表齐聚一堂,共同探索人工智能技术与语文教学深度融合的新路径。

阅读课以数智为钥,解锁文字里的山海秘境,让西沙美景从书页中 “跃” 出,既点燃探索热忱,更沉淀读写积累。习作课以数智为桥,搭建从 “读景” 到 “写景” 的表达阶梯,引导学生将阅读时的感知与积累,转化为笔下灵动鲜活的文字,让读写衔接自然无痕、共生共长。

新普陀小学东校张凝珏老师,执教三年级上册第六单元第18课《富饶的西沙群岛》第一课时。教学立足单元整体,以“问题链”搭建教学脉络。
课堂开篇聚焦西沙群岛“风景优美、物产丰富”的特点,通过与“小蒲学伴”的互动,梳理出“找地方—寻景物—析特点—验主旨”的阅读思路。
学生通过辨析词语、探究成因、朗读感悟,感受海水“五光十色、瑰丽无比”的特点,通过创设”西沙影像赛“的真实情景,融入图片生成实践,培养学生精准表达能力。整堂课从教师引领到自主探索,让学生在沉浸式学习中领略西沙群岛的魅力,初步掌握写景文阅读的方法。
新普陀小学东校刘黄嘉老师,执教三年级上册第六单元习作《这儿真美》指导课。教学紧扣单元训练重点,以“提炼特点—梳理思路—实践表达”构建教学主线。通过回顾单元课文的的写景逻辑,引导学生明确习作核心是“围绕一个意思写清楚身边美景”。


教学中,刘老师以“提炼特点—搭建框架—优化表达”逐步推进:先引导学生用关键词概括景物特点,再形成一句关键语句;接着依托课文写作思路图,梳理出习作思路;最后借助“小蒲学伴”智能平台,让学生上传写作思路并获取针对性建议。
整堂课融合课堂交流与数字赋能,从方法引领到自主实践,让学生在互动中掌握写景习作技巧,同时激发对身边美景的观察与表达热情。
本次教研创新采用“线下观察+AI评课”双轨模式。观课教师扫码进入平台,从教学目标、内容、活动、技术、作业这五个维度聚焦课堂,并实时提交评价。数据显示,约50%的教师重点关注“技术”维度,凸显本次活动“数智赋能”的主题特色。
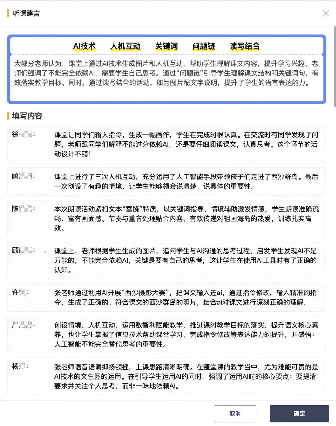
在颜欣玮老师的主持下,观课教师带着对教学的热爱与思考,积极分享感悟:曹杨实验小学的张嘉宜老师肯定AI补充课外知识的高效,同时提出应引导学生学习如何提问。上海师范大学”附属第二实验学校的张薇老师赞赏课后为图片配文字的作业设计,认为其紧扣单元语文要素,适量而有效。金鼎学校的徐佩儿老师认为文字生成图片环节巧妙融合读写,直观检测学生对文本的理解和转化。


随后,新普陀小学东校课程教学中心主任喻晓颖老师展示了AI智能评课系统生成的课堂分析报告。

报告通过量化数据客观呈现教学实效,这些精准数据不仅印证了课堂教学的高效性,更直观展现了学校在 “数智赋能小学语文教学” 领域的扎实探索与显著成果。传统教学经验的深度沉淀与智能数据分析的科学支撑形成互补,为本次教研活动增添了多元视角,推动研讨向更深层次开展。


薛峰老师对两节课给予高度评价,认为其体现了“唤醒学生旧知、任务驱动学习、传递读写策略、强化读写关联”的四大亮点,是“语文教学与数智赋能”融合的优秀范例。“AI 不是替代思考,而是辅助思考。我们要引导学生学会‘交付产品’。先有自己的思考,再与 A1 对话,在互动中完善认知。这才是真正的‘认知投资’。”他提出的“警惕思维外包、重视认知投资”的建议,也很好地提醒教师们在拥抱技术的同时须坚守人是万物的尺度的原则,获得在场教师的深刻共鸣。

活动最后,颜欣玮老师总结道:“本次教研是一次教师视角、同伴视角、技术视角与专家视角的多维对话。未来,我们将在‘防止思维外包、倡导认知投资’的共识下,继续探索人机协同的语文教学新形态。”
冬日暖阳沐校园,数智赋能谱新篇。这场充满温度与深度的教研活动,是新普陀小学东校深耕语文教学的生动缩影,更是技术与教育双向奔赴的美好见证。两堂优课彰显教学智慧,多元研讨碰撞思维火花,专家引领指明前行方向,每一份探索都凝聚着对教育本真的坚守,每一次分享都饱含着对学生成长的期许。新课标引领下,相信老师们会以更饱满的热情深耕课堂,以更创新的姿态融合数智,让读写之花在学生心中扎根生长,让语文教学在数字时代焕发新的光彩。
